





1. Stephen, age: 45
Bio: Stephen is an office worker whose coworkers have recently begun completing a weekly cryptic crossword. He wants to socialize with them over a shared activity, but finds the barrier to entry difficult to overcome.
Goals and Needs: Stephen mainly uses the app in crowded, noisy places to kill time.
Story: "As an office worker with a hectic schedule, I want a clear, direct, and relaxing experience to avoid frustration."
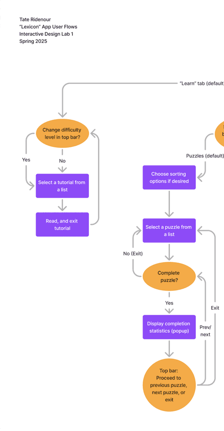
Main task: Read tutorials on the most common patterns. Given that Stephen already has the app installed and is logged in:
2. Johnny, age: 20
Bio: Johnny is a college student who has found himself with more free time this semester. He discovered cryptic crosswords through YouTube and, having experience from online chess, wants to improve as quickly as possible.
Goals and Needs: Johnny uses the app in quiet places and often late at night.
Story: "I want an efficient, streamlined experience with no frills."
Main Task: Complete five mini puzzles. Given that Johnny already has the app installed and is logged in:
3. Brenda, age: 55
Bio: Brenda is an experienced cryptic crossword player who heard the app has a history of cryptic crossword clues with likes and a comment section.
Goals and Needs: Being a one-time user, Brenda requires intuitive design to guide her to her desired feature.
Story: "I’m not planning on using this app again, but it sounded like a nice trip down memory lane."
Main Task: Find the top rated clues. Given that Brenda already has the app installed and is logged in: